【重要】各类低碳示范创建的碳排放核算方法出台

碳道小编 · 2021-09-11 13:09 · 阅读量 · 3030

摘要:上海市“各类低碳示范创建的碳排放核算方法”有极大参考借鉴意义

近期,上海生态环境局印发《上海市低碳示范创建工作方案》,文件提出“十四五”期间在全市范围内创建完成一批高质量的低碳发展实践区(含近零碳排放实践区)和低碳社区(含近零碳排放社区),还列明了“各类低碳示范创建的碳排放核算方法”,其中新能源汽车配备新能源汽车充电桩、可再生能源等节能低碳示范项目是考评体系重要项目。 

低碳发展实践区、近零碳排放实践区申报条件为区域面积1平方公里以上,创建期满后低碳发展实践区碳排放强度应低于全市平均水平或较创建基期下降20%以上,近零碳排放实践区的碳排放强度应达到全市同类区域的先进水平或低于创建基期的50%以上碳源碳汇比达到2以下可再生能源利用占比达到20%以上 

低碳社区、近零碳排放社区申报条件为住户须达到中心城区2000户以上或郊区1500户以上,创建期满后社区的低碳社区人均碳排放强度低于全市平均水平或创建基期的10%以上、新建社区须较基准情景下降20%以上。近零碳排放社区的人均碳排放强度应达到全市先进水平或低于创建基期的40%以上

点击查看:上海市生态环境局关于印发《上海市低碳示范创建工作方案》的函



点击查看国家发展改革委办公厅关于印发低碳社区试点建设指南的通知



各类低碳示范创建的碳排放核算方法建议


一、低碳发展实践区(近零碳排放实践区)

(一)碳排放统计、核算范围

1. 碳排放核算的领域

考虑到各领域的能耗或碳排放数据的可计量和可获得性,碳排放核算边界建议如下:

(1)建筑和产业:区域内各类公共建筑(单体建筑面积5000平方米及以上)、产业设施、能源中心(如有)等能源活动产生的碳排放;

(2)交通:区域内小汽车、接驳交通所产生的碳排放;

(3)市政路灯:区域内道路照明系统所产生的碳排放;

(4)碳汇:区域内植物碳汇的减碳量。

2. 碳排放核算的要素

实施区域层面的碳排放核算,区域碳排放监测、计量和核算体系需要包含以下几方面的边界内容:

•核算主体:管理主体(业主或物业公司配合执行)

•核算物理边界:区域范围内的项目,细分各领域的边界

•核算周期:年度统计

•核算碳排放的种类:CO2

•核算运行边界:运营过程中产生的排放,包括固定燃烧源产生的直接排放和外购电力、热力的间接排放及碳汇减量等

•数据获取来源:能源账单或台账、能耗在线监测平台及其他

3. 数据要求及来源

建筑、产业及能源中心:建筑业主(或区建筑能耗在线监测平台)和相关企业(能源账单、台账或平台数据)

交通:各建筑业主(停车库车次信息、充电桩比例)和区交通管理部门(区域内停车场车次信息、充电桩比例)、交通运营单位和相关企业(能源账单或台账数据)

市政路灯:区交通管理部门或开发公司(如用电量台账)

绿化碳汇:区绿化管理部门(如绿化面积遥感解译数据)

(二)碳排放和碳汇核算方法

1. 核算方法

 —碳汇面积 

其中,电力活动水平数据可扣减区域内的可再生能源上网电量。

2. 能源使用碳排放系数和碳汇固碳系数

各能源品种的排放系数如下,电力排放系数取近三年华东电网区域排放系数,天然气、汽油、柴油的排放系数来源于《上海市温室气体排放核算和报告指南》),如表2所示。

 

表1  碳排放统计核算领域及数据来源

图片

图片



表2  相关参数汇总表

图片


考虑植物对二氧化碳具有的固碳作用的计算,单位面积碳汇取上海市单位林地面积平均CO2固定量14.5 tCO2/公顷。

3. 活动水平数据获取及计算

(1)建筑领域(按账单/台账数据、平台数据、估算数据顺序获取)

1)实践区建设主体负责开发运营的建筑:

获取建筑分业态的建筑面积、年用电量、用气量等账单/台账数据。

2)其他公共建筑:

a.优先获取建筑的业态及建筑面积、年用电量、用气量等账单/台账数据。

b. 对于无法获取账单数据的建筑,如接入区建筑能耗在线监测平台,获取平台用电量数据;如未接入区建筑能耗在线监测平台,采用区域内类似业态的建筑平均能耗(账单/台账数据为主、平台数据为辅)、建筑分业态的建筑面积估算用电量。

另外,如实践区内建设了区域能源中心项目,能源中心所产的能源全部供给区域内使用,建议将建筑、产业和能源中心作为整体进行碳排放核算,即由能源中心项目主体提供能源购入量数据,所产能源的使用主体提供外购能源(扣除能源中心供能部分)数据,统计外购能源使用产生的碳排放。

(2)交通领域小汽车

获取实践区内各建筑停车库和区域内停车场的年停车车次合计数,根据2019年全市小客车出行平均公里数7.6公里,测算小汽车行驶的公里数,百公里汽油消耗量取全市平均值12.5升汽油/百公里。为提升实践区内充电桩的普及率,区域内小汽车汽油使用的活动水平数据考虑结合充电桩的安装比例进行折算,计算方式如下:

实践区内小汽车的汽油活动水平数据=区域内年停车车次数总和×7.6公里(全市小客车出行平均公里数)×12.5升/百公里(单位百公里汽油消耗量)×(100%—充电桩安装比例%)

(3)市政路灯

获取实践区市政路灯的用电量数据,或通过各类灯具的功率、数量和照明时间推算用电量。

(4)碳汇

获取实践区内林绿地的绿化遥感解译数据,或相关项目建设资料中的绿化面积数据。

二、低碳社区(近零碳排放示范社区)

(一)碳排放统计、核算范围

1. 碳排放核算的领域

考虑到能耗或碳排放数据的可计量和可获得性,碳排放核算边界建议如下:

(1)建筑:社区内部公共建筑和居住建筑用电、用气产生的碳排放;

(2)交通:社区内部居民私家车用气、用电产生的碳排放;

(3)废弃物处理:生活垃圾处理等产生的碳排放;

(4)碳汇:社区内植物碳汇的减碳量;

(5)碳普惠:社区居民低碳行动产生的碳减排量;

(6)CCER:社区购买的自愿减排量。

2. 碳排放核算的要素

实施社区层面的碳排放核算,区域碳排放监测、计量和核算体系需要包含以下几方面的边界内容:

•核算主体:管理主体(业主、开发商或物业公司配合执行)

•核算物理边界:社区居民委员会、开发商或物业公司所管辖的范围

•核算周期:年度统计

•核算碳排放的种类:CO2

•核算运行边界:社区固定源、移动源产生的直接排放和外购电力、热力的间接排放及碳汇减量等

•数据获取来源:能源账单或台账、其他

3. 数据要求及来源

建筑:建筑业主、物业(能源账单、台账或平台数据)

交通:建筑业主、物业(停车车次数,电动汽车充电桩)

生活垃圾处理:社区居民委员会(每天干、湿垃圾量)

绿化碳汇:社区居民委员会(绿化面积)

(二)碳排放和碳汇核算方法

1. 核算方法

 —碳汇面积 

其中,电力活动水平数据可扣减社区内的可再生能源上网电量。

2. 能源使用碳排放系数和碳汇固碳系数

各能源品种的排放系数如下,电力排放系数取2012年华东电网区域排放系数,天然气的排放系数来源于《上海市温室气体排放核算和报告指南》),如表3所示。

生活垃圾处理排放系数取上海市平均CO2排放水平0.549 tCO2/吨。

考虑植物对二氧化碳具有的固碳作用的计算,单位面积碳汇取上海市单位林地面积平均CO2固定量14.5 tCO2/公顷。

表3  相关参数汇总表

图片


3. 活动水平数据获取及计算

(1)建筑领域(按账单/台账数据、平台数据、估算数据顺序获取)

获取内部建筑的建筑面积、年用电量、用气量等账单/台账数据。

(2)交通领域

获取社区私家车停车车次数,根据2019年全市小客车出行平均公里数7.6公里,测算小汽车行驶的公里数,百公里汽油消耗量取全市平均值12.5升汽油/百公里。为提升社区内充电桩的普及率,社区内小汽车汽油使用的活动水平数据考虑结合充电桩的安装比例进行折算,计算方式如下:

社区内小汽车的汽油活动水平数据=社区内年停车车次数总和×7.6公里(全市小客车出行平均公里数)×12.5升/百公里(单位百公里汽油消耗量)×(100%—充电桩安装比例%)

(3)碳汇

获取社区内林绿地面积数据,或相关项目建设资料中的绿化面积数据。

(4)生活垃圾处理

通过社区内每天干、湿垃圾的桶数推算生活垃圾处理量。

上海市生态环境局关于印发《上海市低碳示范创建工作方案》的函沪环气〔2021〕182号

各区人民政府,各相关单位:

为贯彻落实本市碳达峰和碳中和目标,引领倡导全社会绿色低碳转型,积极推进本市“十四五”期间低碳示范创建工作,特制定《上海市低碳示范创建工作方案》,现印发给你们,请按照执行。



上海市生态环境局

2021年8月9日



上海市低碳示范创建工作方案


绿色转型发展是上海市实现碳达峰和碳中和目标的重要举措。近年来,本市积极探索绿色低碳发展模式,先后开展了两批低碳发展实践区和低碳社区创建工作,取得了积极的成效。为持续推动本市低碳城市建设,加快推进低碳技术应用和机制创新,不断持续深化低碳示范创建,在已有工作基础上创新开展近零碳排放示范创建,特制定本方案。

一、总体目标

“十四五”期间在全市范围内创建完成一批高质量的低碳发展实践区(含近零碳排放实践区)和低碳社区(含近零碳排放社区),充分发挥引领示范作用,营造全社会绿色低碳生活新时尚。

二、申报要求

(一)低碳发展实践区(近零碳排放实践区)

1. 申报主体

由各区政府和相关市级园区管委会(开发公司)作为申报主体,提出创建申请。商务区、郊区新城、城镇、园区等各类区域均可申报,鼓励条件较好的区域申报近零碳排放实践区创建。

2. 申报条件

(1)原则上区域面积1平方公里以上,特殊情况由专家评审认定。

(2)有明确的领导机构和相关工作机构,具体负责组织和推进低碳示范区域的建设、运行和管理。

(3)有明确的区域边界和低碳发展目标,创建期满后区域的碳排放强度应低于全市同类区域的平均水平或较创建基期下降20%以上,碳源碳汇比明显下降,可再生能源利用占比显著提升;对于申报近零碳排放实践区的,碳排放强度应达到全市同类区域的先进水平或低于创建基期的50%以上,碳源碳汇比达到2以下,可再生能源利用占比达到20%以上;创建区域均应在若干领域达到国际国内同类先进水平,在新技术应用、机制创新方面形成具有借鉴意义的经验。

(4)已建立科学合理的能耗和温室气体排放统计、监测和核算体系。

(5)具有较高的经济社会发展水平,具备建设低碳示范区域的基础条件。

3. 申报材料

(1)关于申报本市低碳示范创建的函。

(2)低碳示范创建方案,内容包括区域基本情况、低碳发展的基本思路和基础条件(包括能耗和碳排放的现状数据、已开展的工作和采取的措施等)、预期节能降碳目标、建设内容及进度安排、预期成效等,具体参照指南(附件1)进行编制。

(3)低碳示范创建工作自评材料,可结合创建方案,参照低碳实践区创建评价指标体系(附件2)进行自评。

4. 创建周期

低碳发展实践区和近零碳排放实践区的创建周期为5年。

(二)低碳社区(近零碳排放社区)

1. 申报主体

由街道办事处或镇政府作为申报主体,择优选择辖区内的一个或多个居住社区(含镇管社区),或由区生态环境局直接提出创建申请。

2. 申报条件

(1)社区内的住户须达到2000户(含)以上(中心城区)或1500户(含)以上(郊区)。

(2)有明确的领导机构和相关工作机构,具体负责组织和推进低碳社区的建设、运行和管理。

(3)有明确的创建范围和低碳发展目标,创建期满后社区的人均碳排放强度低于全市平均水平或创建基期的10%以上(新建社区须较基准情景下降20%以上);对于申报近零碳排放社区的,社区的人均碳排放强度应达到全市先进水平或低于创建基期的40%以上;创建社区均应形成具有特色的低碳社区发展模式,在新技术应用、机制创新方面形成具有借鉴意义的经验。

(4)要建立社区碳排放统计、监测和核算体系。

(5)社区在节能减排、低碳等方面已取得较好成绩,具有较好工作基础。

3. 申报材料

(1)街道办事处或镇政府关于申报本市低碳社区创建的函,区生态环境局关于本市低碳社区创建的函或推荐意见。

(2)低碳社区的创建方案,内容包括社区基本情况、低碳发展的基本思路、基础条件(包括能耗和碳排放的现状数据、已开展的工作和采取的措施等)、预期节能降碳目标、建设内容及进度安排、预期成效等,具体参照指南(附件3)进行编制。低碳创建的建设内容应对照但不限于国家发展改革委发布的《低碳社区试点建设指南》(发改办气候〔2015〕362号)中的相关内容。

(3)低碳示范创建工作自评材料,可结合创建方案,参照创建评价指标体系(附件4)进行自评。

4. 创建周期

低碳社区和近零碳排放社区的创建周期为3年。

(三)创建数量要求

鼓励各区、各单位积极参与低碳示范的创建。到2025年,各区至少完成1个低碳发展实践区(含近零碳排放实践区)的中期评价和2个低碳社区(含近零碳排放社区)的创建。

三、工作流程

(一)项目申报(每年7月-9月)

鼓励各区积极推荐示范创建名单。低碳发展实践区的申报材料由区政府或市级管委会(开发公司)直接报市生态环境局。低碳社区的申报材料由街镇先行报各区生态环境局,经汇总、确定名单后,将推荐名单和相关申报材料报市生态环境局。

纸质申报材料一式三份,电子版刻录光盘一份提交联系人。

(二)项目遴选(每年10月-11月)

市生态环境局委托相关技术支撑单位对申报材料进行审核,组织专家对实施方案进行评估。

(三)名单公布(每年12月)

择优选取低碳示范创建项目并公布名单。

(四)项目中期评价和验收

低碳发展实践区和近零碳排放实践区创建启动2-3年后,由市生态环境局组织开展中期评价。

各类低碳示范项目创建期满后,由市生态环境局组织开展评估验收。

项目可申请提前申请验收。

(五)成果评定

市生态环境局根据评估验收情况,授予各类低碳示范区相应的称号。低碳发展实践区按照评分分别授予上海市近零碳排放示范区、低碳发展优秀示范区和低碳发展示范区称号;低碳社区按照评分分别授予近零碳排放社区、低碳示范社区和低碳社区称号。

(六)跟踪评估

创建单位应持续示范运营,市生态环境局定期组织开展跟踪评估。未获得相关称号的创建单位,可继续参与创建工作,在2年后仍未通过验收的,取消创建资格。

四、其他

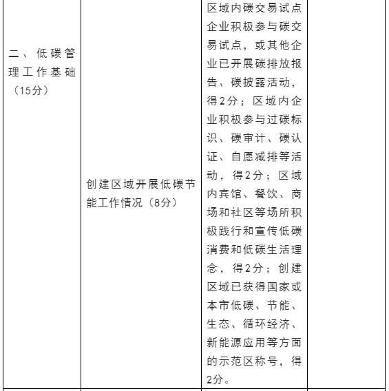
(一)组织保障

市生态环境局负责统筹协调本市低碳示范创建工作,委托相关技术支撑单位承担创建申报的受理、审核、组织中期评价和验收、跟踪评估和日常管理工作。

各类低碳示范创建的申报主体作为责任主体,负责组织实施具体创建工作。

各区生态环境局负责区域内低碳示范创建工作的动员和组织协调工作,负责低碳社区创建项目的择优推荐与指导工作。

(二)经费保障

各区可结合实际,安排属地政府财政预算支持相关工作。


联系人:何淑英、林立

电  话:021-63897272、021-23115641

电子邮箱:shuyinghe@126.com

邮寄地址:威海路128号长发大厦707室


附件:1. 上海市低碳发展实践区(近零碳排放实践区)创建实施方案编制指南

2. 上海市低碳发展实践区(近零碳排放实践区)申报创建指标体系

3. 上海市低碳社区(近零碳排放社区)创建实施方案编制指南

4. 上海市低碳社区(近零碳排放社区)申报创建指标体系

5. 各类低碳示范创建的碳排放核算方法建议



 

附件1

上海市低碳发展实践区(近零碳排放实践区)创建实施方案编制指南


各申报单位编制实施方案时应与自身发展相结合,在建设目标、建设重点等方面充分体现区域特色,在主要任务、政策措施等方面有所创新和突破。

一、区域基本情况

1. 区域情况简介,包括区域地理位置、面积、区位、交通条件,与周边基础设施的衔接等内容。

2. 创建活动实施方情况。低碳示范创建活动主要实施推进机构/部门介绍,组织架构等。

二、创建可行性分析

1. 系统介绍区域低碳建设的现状。如,区域能耗和碳排放现状,区域发展规划、各领域低碳技术应用、已获得的低碳相关认证等。

2. 重点分析创建的可行性。从有利条件、碳减排潜力等方面系统阐述创建的可行性。

三、建设方案

1. 总体思路和发展目标。根据区域的实际情况,提出总体思路、建设目标和指标体系,如区域碳排放下降率、可再生能源利用占比、碳源碳汇比等。

2. 低碳发展主要任务。围绕能源、建筑、交通、监管体系、低碳人文等重点领域提出切实可行的任务,推进低碳建设。

3. 重点项目及进度安排。提出示范性、推广性和可操作的低碳重点工程项目(含近零碳排放示范项目)及其进度安排、预期成效,以支撑低碳发展目标的完成。

4. 保障措施。主要从组织管理、资金和政策保障、宣传培训等方面进行阐述。


附件2上海市低碳发展实践区(近零碳排放实践区)申报创建指标体系

图片

图片

图片

图片

图片

图片


附件3



上海市低碳社区(近零碳排放社区)创建实施方案编制指南


各社区编制实施方案时应与自身发展相结合,充分体现社区和区域特色,在主要任务、政策措施等方面有所创新和突破。

一、社区基本情况

1. 社区情况简介。社区地理位置、面积、区位、交通条件,与周边基础设施的衔接等内容,社区居委会(村委会)管辖范围内的构成情况,如居住小区数量(包括居民住宅建筑面积、户数、常住人口数、户籍人口数,社会单位、配套设施等)。

2. 创建活动实施方情况。社区创建活动主要实施推进机构/部门介绍,组织架构等。

二、创建的可行性分析

1. 系统介绍社区低碳建设的现状。如,社区碳排放现状,社区低碳意识培养现状、建筑节能改造情况、低碳出行现状、资源节约与循环利用现状、绿化现状等。

2. 重点分析创建的可行性。从有利条件、碳减排潜力等方面系统阐述创建的可行性。

三、建设方案

1. 主要目标。根据社区的实际情况,提出建设目标和指标体系,如人均碳排放量及下降率等。

2. 总体思路。结合社区低碳建设现状,提出推进低碳社区建设的总体思路和主要考虑。

3. 建设内容。按照可复制、可推广、可借鉴的要求,对低碳建设进行总体框架设计,从组织管理、低碳行为和低碳示范项目等方面提出切实可行的任务,推进低碳化建设。可对照国家发展改革委《低碳社区试点建设指南(发改办气候〔2015〕362号)》中的相关内容但不仅限于指南内容进行阐述。

4、保障措施。主要从组织管理、资金保障、建设安排、宣传培训等方面进行阐述。



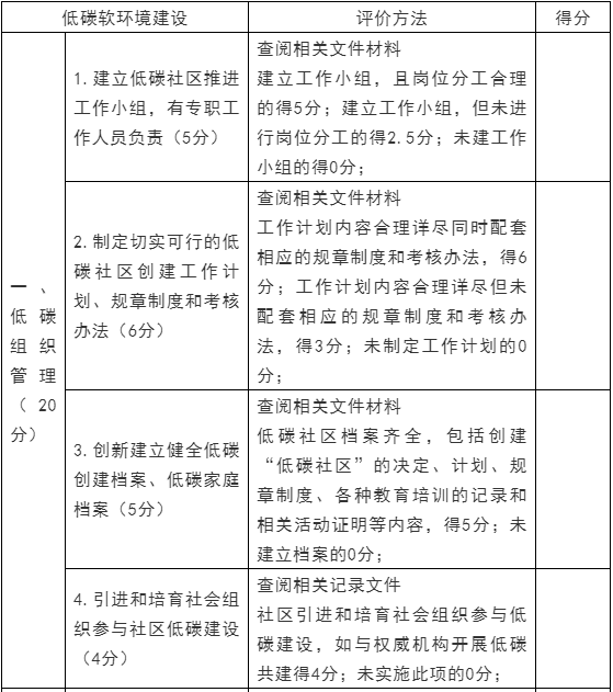
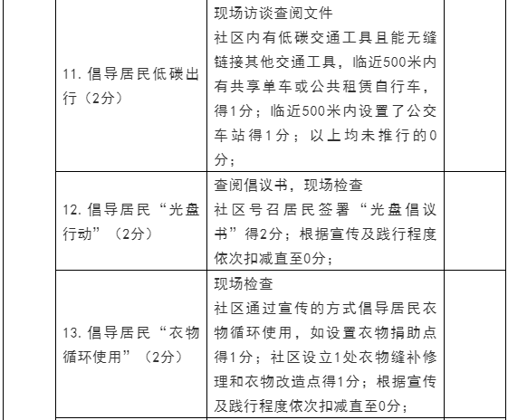
附件4

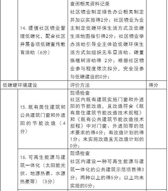
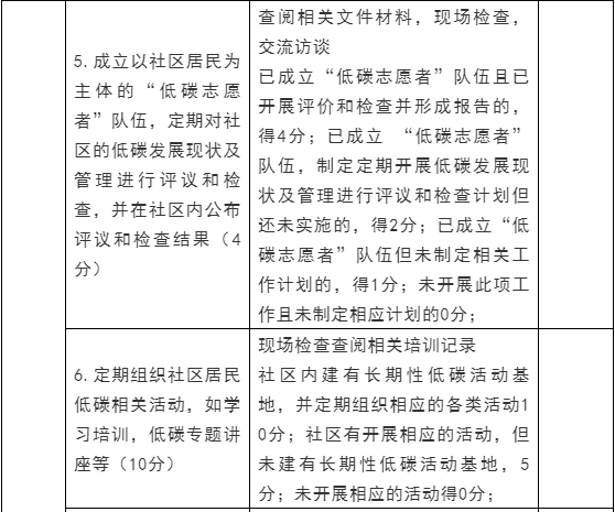
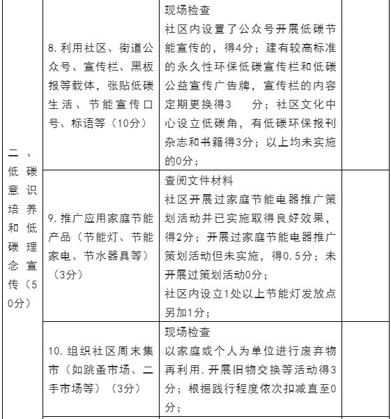
上海市低碳社区(近零碳排放社区)申报创建指标体系

图片

图片

图片

图片

图片

图片

图片

图片


注:对于缺乏数据、证明材料或者不能得到数据确信度较高的指标,该项指标评分为0。



附件5

各类低碳示范创建的碳排放核算方法建议


热门评论
会员专享